Ferdinand Keil's

electronic notes

Mai 04, 2012

AVR-Transistortester - Downloads

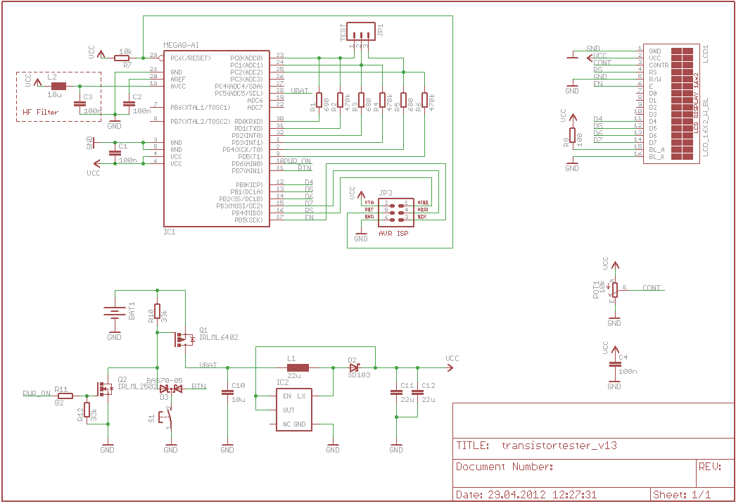
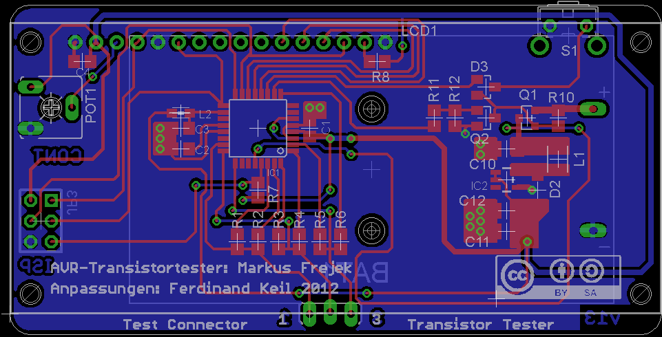
Im Anhang zu diesem Post finden sich die Eagle Quelldateien für die Schaltung sowie eine angepasste Version des Quellcodes. Da die Schaltung in einigen Punkten von der Originalversion abweicht kann die Firmware nicht direkt übernommen werden. Außerdem sollten die in der Datei fuses.bat voreingestellten Fuse Werte übernommen werden um einen fehlerfreien Betrieb zu gewährleisten. Im Archiv Transistortester.zip befindet sich neben den Eagle Dateien auch eine Teileliste mit Bestellnummern für Reichelt, Mouser und Farnell. Der Fehler aus der ersten Revision der Platine ist bei den angehängten Dateien beseitigt, allerdings habe ich diese Version nicht getestet. Die Schaltung und das Platinenlayout stelle ich unter CC-BY-SA Lizenz zur Verfügung.

Transistortester.zip

transistortester_source.zip