ECC82 / IRF510 Kopfhörerverstärker
Ein Projekt mit Röhren umzusetzen hat mich schon seit langer Zeit gereizt. Als ich auf DIY Audio Projects Rogers Gomez Entwurf für einen ECC82 / IRF510 basierten Hybridverstärker gesehen habe wusste ich, der muss es sein. Die Vorteile der Schaltung ist die sehr gute Klangqualität, die einfache Konstruktion und die niedrige notwendige Versorgungsspannung von etwa 12 V. Da die 12 V auch ohne Probleme von einem Akku zur Verfügung gestellt werden können kann Rauschen durch die Spannungsversorgung nahezu komplett eliminiert werden.
Den Schaltplan habe ich im Großen und Ganzen übernommen. Vor den Kopfhörerausgang habe ich eine Anschaltverzögerung basierend auf der Schaltung des Millet Hybrid MAX e12 Delay gesetzt. Die Verzögerung beträgt in etwa 30 Sekunden, bis dahin ist die Röhre warm und die Kapazitäten am Ausgang aufgeladen. Vom Aufbau der Schaltung habe ich leider keine Bilder. Es gab dabei ein Problem: die Bohrungen für den Röhrensockel waren zu klein, ich musste sie aufbohren und habe die Pads anschließend mit Silberdraht verstärkt.
Der Verstärker klingt ausgezeichnet und ist sehr kompakt (Grundfläche 85 x 56 mm). Für ausgiebige Tests (RMAA) hatte ich leider noch keine Zeit, auch ein passendes rauscharmes Netzteil fehlt mir noch. Bisher habe ich einen 12 V Bleigel-Akku als Quelle verwendet, das Netzteil ist in Planung.
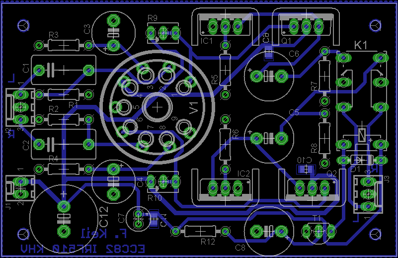
Den Schaltplan und das Boardlayout veröffentliche ich hier unter der CC BY-NC-SA 3.0 Lizenz. Jeder der möchte kann den Verstärker gerne nachbauen. Als Gehäuse bieten sich das Kunststoff-Universalgehäuse (Bestellnummer: 460 021) von Pollin oder das TEKO P1 Gehäuse von Reichelt an. Die Bohrungen auf der Platine sind auch auf diese Gehäuse ausgelegt.
Download der Eagle-Dateien:
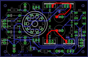
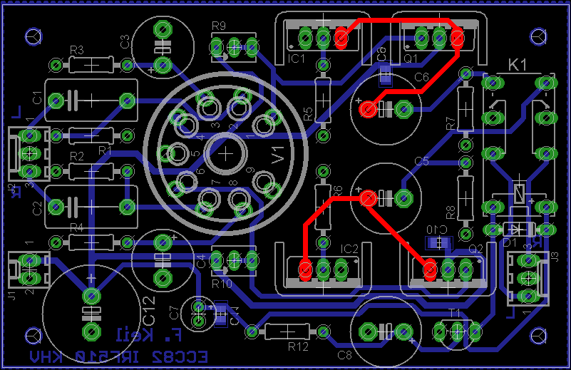
Ergänzung 05. März 2012 Vor der Inbetriebnahme des Verstärkers muss der Ruhestrom durch die zwei MOSFETs mit den zwei Trimmern eingestellt werden. Dabei muss der Trimmer bei jedem MOSFET so abgeglichen werden, dass die Spannung am Source-Pin des FET gerade 1/2 Vcc beträgt. Wird der Verstärker wie vorgesehen mit 12 V betrieben muss die Spannung also 6 V betragen. Die Leiterbahnen und Pads die mit den Source-Pins verbunden sind habe ich in der folgenden Grafik markiert. Viele weitere Informationen zu der Schaltung gibt es unter http://diyaudioprojects.com/Solid/12AU7-IRF510-LM317-Headamp/. Dort gibt es auch ein Forum mit einem Support Thread: http://diyaudioprojects.com/Forum/viewtopic.php?f=10&t=1799.
