Ferdinand Keil's

electronic notes

Sep 23, 2009

Humidor Lüfter

Mein letzter Post ist wieder fast einen Monat her, aber ich bin in der Zwischenzeit nicht untätig gewesen. Das Hygrometer-Projekt liegt erstmal auf Eis, vorerst habe ich noch ein paar kleinere Sachen geplant.

Das erste kleinere Projekt ist ein Lüfter für meinen Humidor. Bei den Experimenten mit den step-up-Wandlern hatte ich ja eine Version um 5V Lüfter mit 2 Batterien zu betreiben erfolgreich getestet. Der Plan war jetzt, das ganze mit einer Steuerung zu versehen, sodass der Lüfter in regelmäßigen Abständen anläuft und die Luft im Humidor umwälzt. Meine Hoffnung ist, dass ich dadurch eine gleichmäßigere Befeuchtung erreiche.

Die Idee war an sich simpel, allerdings nicht so ganz einfach umzusetzen. Mein größtes Problem war das Schalten der Versorgung des Spannungswandlers (würde ich nur den Ausgang schalten wären die Verluste durch den im Leerlauf arbeitenden Wandler zu groß). Ein Bipolartransistor kam nicht infrage, da ich aufgrund der sowieso schon niedrigen Batteriespannung den Spannungsabfall am Übergang nicht gebrauchen konnte. Blieben nur noch Mosfets. Die Zielvorgabe war einfach: schaltet mit 3V durch, hat einen möglichst kleinen Ron und Verfügbarkeit bei Reichelt. Vor allem die Verfügbarkeit stellte sich schnell als problematisches Kriterium raus. Denn es gibt wohl für so ziemlich jeden Anwendungsfall den passenden Transistor, nur halt nicht bei jedem Händler. Und da ich nicht für einen Transistor eine Bestellung beim großen C oder Farnell aufgeben wollte (von Mindestbestellwerten mal abgesehen), musste ich halt etwas suchen. Meine Wahl ist letztlich auf den BSP171 gefallen. Ron ist mit 0,35 Ohm nicht optimal aber durchaus akzeptabel.

Das Drumherum war dann schnell gefunden: ein ATtiny2313 als Schaltzentrale, zwei 7 Segment LED-Anzeigen und drei Taster. Das Board habe ich mittlerweile auch fertig, jetzt muss ich nur noch die Teile bestellen, prüfen ob die passen, ein paar Tests machen und dann die Platinen ordern und bestücken.

An sich bin ich mit dem Layout ganz zufrieden. Auch wenn es doppelseitig geworden ist, finde ich es so ganz übersichtlich. Und die Mischbestückung ist Absicht: den 74HC595 habe ich noch als DIL auf Lager und den ATtiny möchte ich gerne sockeln.

Sobald ich die fertige Platine getestet habe und der Code fertig ist werde ich das hier als Projekt einstellen.

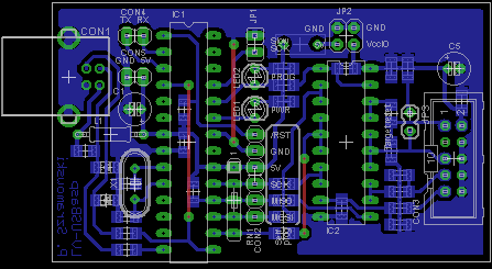
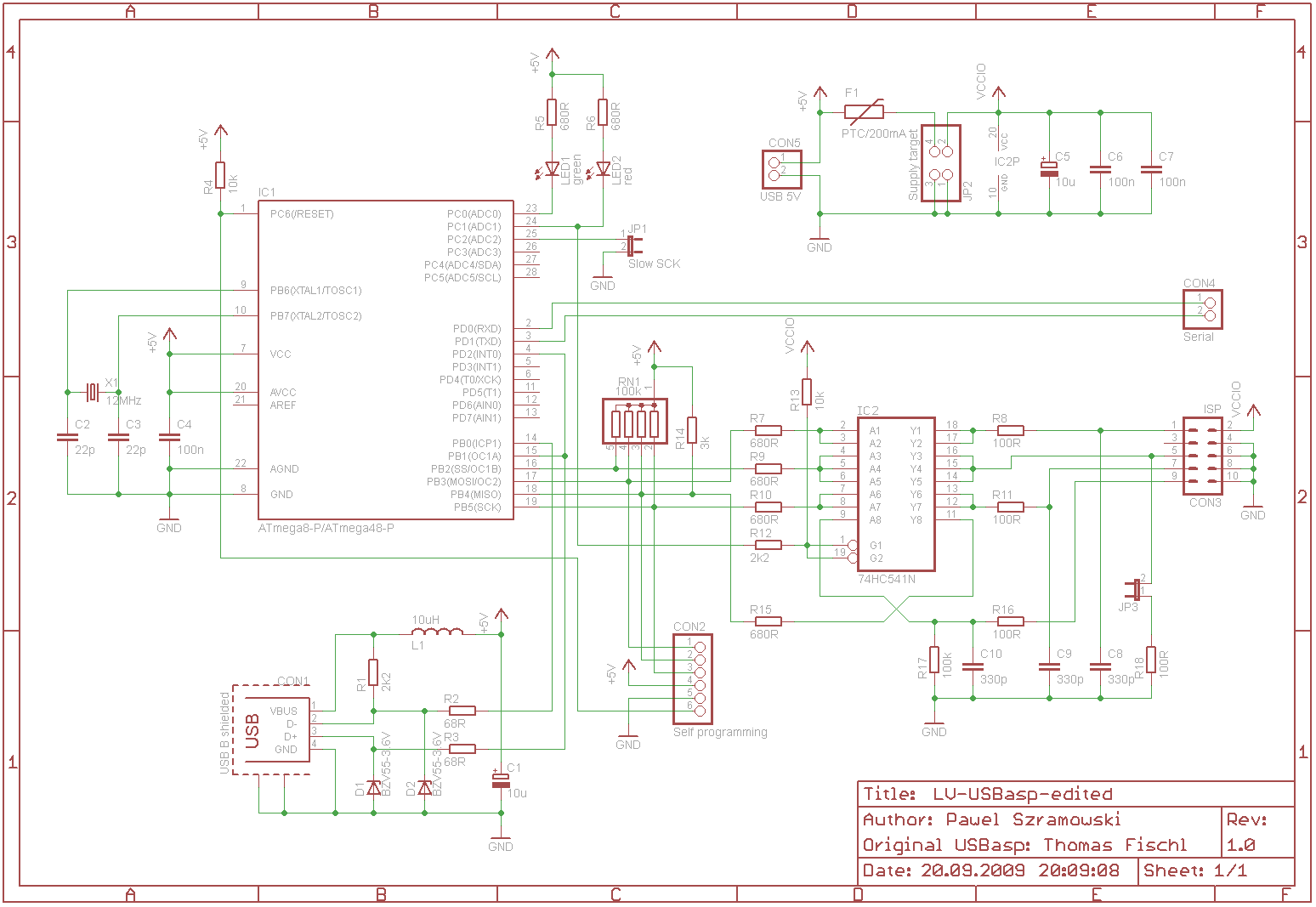
Außerdem habe ich noch die LV-USBasp Schaltung von Pawel Szramowski so angepasst, dass sie mit Teilen von Reichelt gebaut werden kann. Die Schaltung ist eine Abwandlung des AVR-ISP-Programmierers von Thomas Fischl.